澳大利亚驻华大使馆宣布:2025-26年度面向中国的打工与度假签证(462类别)的相关预申请工作(抽签)将于2025年6月24日开始。
对申请首个打工与度假签证感兴趣的符合条件的中国护照持有人,可以自2025年6月24日至2025年7月15日(含)在线提交登记表。
https://china.embassy.gov.au/bjngchinese/WHV2025-26CN.html
一句话总结:
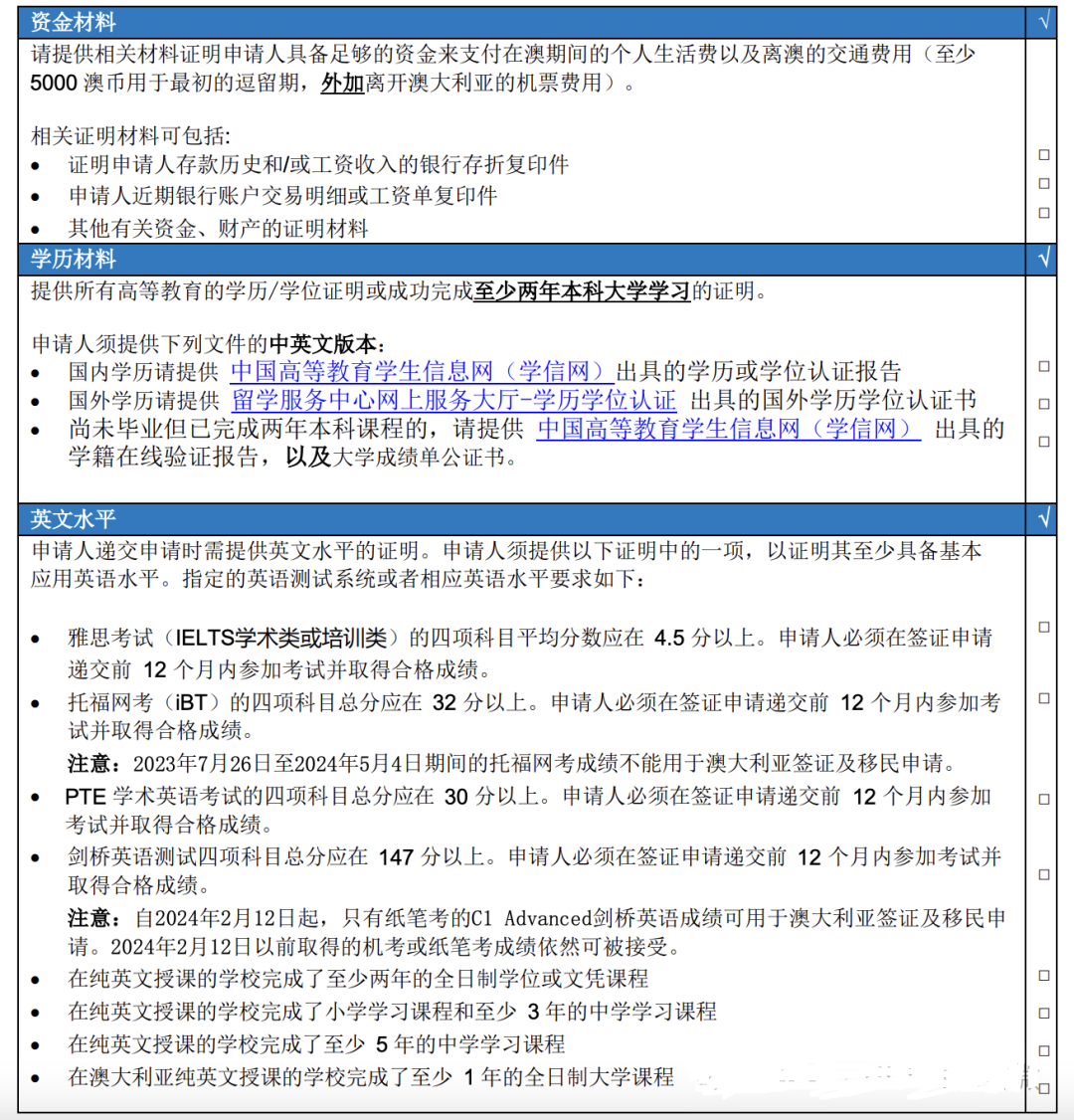
30岁以内 + 大专/2年本科 + 雅思4.5分 = 有机会抽签抢名额!
签证有效期1年,可工作、学习、旅行,单雇主最长工作6个月。满足条件可续签第二签(最多留2年),之后可转学生签或移民。
